國小生活領域課程融入原子能線上科普活動之實踐

國小生活領域課程融入原子能線上科普活動之實踐
文/黃真瑱、蘇萬生
圖/黃真瑱

圖1. 輻氣賓果王遊戲
圖1. 輻氣賓果王遊戲

原子能蘊有非常大的能量,善用它可以幫助人類社會發展,在生活、科學以及醫療等方面有許多的應用,例如食物保存、藝術品鑑定、核能發電、醫學器材消毒、核子醫療等。十二年國教的特色是以核心素養作為課程發展的主軸,並將議題融入各領域之中。因此在課程當中會將各項議題融入於各領域之中,筆者以生活課程為主,以「光影好好玩」的單元融入能源議題,讓學生增進原子能的基本概念,並發展正確的能源價值觀,以及啟發學生對於能源的重視,養成學生節約能源的思維和行動。本文說明光影好好玩單元融入原能會科普活動之能源議題教學活動,包含姐姐說故事影片、輻氣賓果王、輻寶玩玩樂、輻氣手作、科學遇上藝術、骨頭現形記課程。以姐姐說故事影片喚起學生能源意識;透過輻氣賓果王遊戲(如圖1)、輻寶玩玩樂摺紙及原子能小學堂教導學生能源的基本概念;並藉由輻氣手作、科學遇上藝術與骨頭現形記等手作活動實踐行動參與。

壹、生活課程與能源議題

國小低年級生活課程以兒童為學習的主體,課程的發展與設計從兒童的特性出發,在以「自然科學」、「社會」、「藝術」與「綜合活動」為主要範疇的統整課程中,培養學童生活課程核心素養以及拓展學童對人、事、物的多面向意義。生活課程教師在學童學習時扮演引導者與 促進者的角色,從觀察學童、創造教學活動以及教學相長中,成為一個不斷自我學習、充滿喜悅的教學專業者。(教育部,民107)

在議題融入部分,能源教育旨在培養所有學生的能源素養,舉凡能源的基本概念及知識、正確能源價值之觀念,強化節約能源之思維、習慣和態度等均是融入各領域的重點。 (教育部,民109)

因此,試著探尋生活課程中可以融入能源教育議題,讓學生藉由自然科學與藝術課程中活化能源相關概念。

貳、能源的學習主題

一、能源意識:在於喚起學生的能源意識。讓學生了解能源和自己相關,使得讓學生主動想要知道能源的動機。 能源概念:讓學生知道能源的種類、形式、應用、開發及創能、儲能與節能的原理等概念。

二、能源使用:讓學生了解能源的使用和社會經濟發展、生態環境之間相互的影響,進而可以讓生活減少不必要的浪費。

三、能源發展:引導介紹國內外能源及新興能源的發展,認識國內目前能源政策的方向。

四、行動參與:結合各種能源議題與同儕討論,進一步行動參與的實踐,落實節能減碳。(教育部,民109)

參、原子能科普活動理念

一、活動架構圖

以生活課程「光影好好玩」為主題,能源學習主題與七個科普活動相對應圖。七個科普活動為原能會提供教學活動。活動架構圖如圖2。

圖2. 活動架構圖
圖2. 活動架構圖

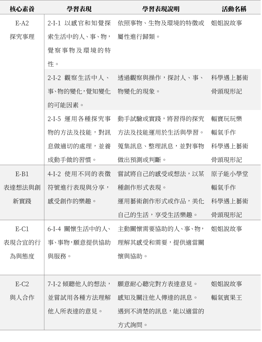
二、原子能科普活動融入十二年國教生活領域學習重點及對應:原子能科普教學活動與生活領域學習重點對應整理如表1。

表1. 教學活動融入十二年國教生活領域學習重點

表1. 教學活動融入十二年國教生活領域學習重點

三、原子能科普活動融入十二年國教議題之對應:原子能科普活動融入議題之相對應整理如表2。

表2. 原子能科普活動融入十二年國教議題

表2. 原子能科普活動融入十二年國教議題

肆、原子能科普活動實施

一、參與學校:金華國小

二、實施班級:一年五班、二年四班

三、參與學生人數:共56人(男生28人,女生28人)

四、活動時間:2021年11-12月(姐姐說故事、輻氣賓果王、輻寶玩玩樂、原子能小學堂),2022年10-12月(輻氣手作、彩繪溶鹽畫、骨頭現形記)如圖3。

圖3. 圖片取自原能會活動DM
圖3. 圖片取自原能會活動DM

五、 活動內容說明

(一)姐姐說故事

  1. 教學目標:學生藉由繪本故事,認識及瞭解X光與生活的關係,覺察原子能與生活的關聯性。
  2. 教學資源:影片(來源: https://youtu.be/Dn9-M7iL-Yo) 、繪本「恐龍X光」,如圖4。
  3. 評量方式:聆聽、口頭評量。
  4. 活動歷程:線上聽故事,如圖5。故事結束後,原子能小教室介紹X光的小知識、科學家倫琴、輻射的劑量(輻射量)、輻射示警標誌(輻射標)。
圖4. 繪本故事「恐龍X光」
圖4. 繪本故事「恐龍X光」
圖5. 學生聆聽鬆餅姐姐說故事
圖5. 學生聆聽鬆餅姐姐說故事

(二)輻氣賓果王

  1. 教學目標:能從賓果題目當中,習得能源種類和形式,了解能源的應用。
  2. 教學資源:簡報、賓果王紙卡、影片(來源:原能會的原來如此系列)。

    ●原來如此第3集食物中有輻射嗎
    https://www.youtube.com/watch?v=GHPq23BhG0I

    ●原來如此第8集你覺得飲用水有輻射嗎
    https://www.youtube.com/watch?v=1luOn5FWiE0

    ●原來如此第10集你知道輻射有幾種
    https://www.youtube.com/watch?v=KEcpBWOkXP4&list=PLXYq45tuA2LjhvsnKnFDSub88tK_n2o9M&index=10

    ●原來如此第11集你擔心站在機場行李X光機旁嗎
    https://www.youtube.com/watch?v=kUaNm4iYDI0&list=PLXYq45tuA2LjhvsnKnFDSub88tK_n2o9M&index=11

    ●原來如此第17集食物照射會不會殘留輻射
    https://youtu.be/n-ZQLd75w18

  3. 評量方式:口頭評量、實作、問答。
  4. 活動歷程:讓學生先透過影片觀賞及教師解說了解原子能的基本概念,如圖6;接著使用原能會提供的輻氣賓果王題目進行賓果遊戲活動,如圖7。
圖6. 輻氣賓果王教學
圖6. 輻氣賓果王教學
圖7. 輻氣賓果王活動
圖7. 輻氣賓果王活動

(三)輻寶玩玩樂

  1. 教學目標:學會使用輻寶玩玩樂拼圖卡並了解圖卡上傳達原子能相關的知識內容。
  2. 教學資源:影片(來源:https://youtu.be/SyLloJgTXzM)、原能會提供的輻寶玩玩樂摺紙卡雙面都有圖案。
  3. 評量方式:實作及口頭評量。
  4. 活動歷程:教師一邊播放影片,教師一邊說明如何操作,如圖8。接著,帶著學生練習操作摺紙卡,如圖9,並學習輻寶玩玩樂摺紙卡上的知識。
圖8. 說明摺紙卡上的操作步驟
圖8. 說明摺紙卡上的操作步驟
圖9. 指導學生實際操作摺紙卡
圖9. 指導學生實際操作摺紙卡

(四)原子能小學堂

  1. 教學目標:學生能藉由原子能小學堂知識的傳達完成學習單的內容並進行多元創作。
  2. 教學資源:影片(來源: https://youtu.be/Dn9-M7iL-Yo)、原能會提供的學習單、補充影片(來源:《名言啟示錄》著名物理學家系列:倫琴https://www.youtube.com/watch?v=mWWq2NshLck)
  3. 評量方式:實作及口頭評量。
  4. 活動歷程:利用姐姐說故事影片最後的原子能小學堂知識,進行學習單教學,如圖10,並欣賞有關物理學家倫琴的小故事,最後進行X光恐龍的創作繪圖,完成學習單(如圖11)。
圖10. 原子能小學堂教學
圖10. 原子能小學堂教學
圖11. 原子能小學堂學習單
圖11. 原子能小學堂學習單

(五)輻氣手作

  1. 教學目標:能了解輻射的種類、輻射用途,能分辨對輻射的迷思概念,能知道輻照植物與生活的相關。
  2. 教學資源:影片(來源:https://youtu.be/aXOin8BUv-E)、乾燥花材、粉彩紙、壓克力鑰匙圈、剪刀、鉛筆、膠水。
  3. 評量方式:實作及口頭評量。
  4. 活動歷程:先了解低能量輻射為非游離輻射,高能量輻射為游離輻射,另外還有天然背景輻射,接著介紹輻射的用途和對輻射的迷思,也介紹輻照植物的範例。最後,學生自行創作押花鑰匙圈,如圖12,手作押花作品放大圖,如圖13。
圖12. 輻氣手作活動
圖12. 輻氣手作活動
圖13. 手作押花作品
圖13. 手作押花作品

(六)科學遇上藝術(彩繪溶鹽畫)

  1. 教學目標:能了解輻射的種類、輻射的應用,認識輻射照射場,能知道鬱金香和聖誕紅藉由輻射改變的好處,能藉由實作課程體會潮解的意思。
  2. 教學資源:影片(來源: https://youtu.be/5gB4c0hw74I)、鹽、圖畫紙、厚紙板、白膠、滴管、水彩顏料、杯子。
  3. 評量方式:實作及口頭評量。
  4. 活動歷程:說明輻射無所不在,只是有高低之分,介紹輻射照射場是一個滅菌的場所,人員需要專業訓練和考試,輻射的進階應用,輻射妥善使用的好處。實作溶鹽畫,了解潮解的概念,鹽具有吸濕性,可以吸收空氣中的水分,如果鹽巴吸收足夠的水分,會融解成溶液。學生利用潮解的概念操作彩繪溶鹽畫,如圖14,完成彩繪溶鹽畫作品,如圖15。
圖14. 彩繪溶鹽畫實作
圖14. 彩繪溶鹽畫實作
圖15. 彩繪溶鹽作品
圖15. 彩繪溶鹽作品

(七)骨頭現形記(製作X光片)

  1. 教學目標:能知道輻射與生活的息息相關,能分辨可見光成像和X光成像不同,能瞭解醫療輻射的內容與輻射防護原則,能操作油水不相溶。
  2. 教學資源:影片(來源: https://youtu.be/R2l5UC6KfyA)、原子能提供畫紙、水彩用具、白色粉蠟筆。
  3. 評量方式:分組合作、實作和口頭評量
  4. 活動歷程:利用影片介紹X光成像、醫療輻射、輻射防護原則、電腦斷層,學生以白色粉蠟筆在骨頭上塗抹,最後刷上水彩顏料。如圖16。完成作品如圖17。
圖16. 骨頭現形記實作
圖16. 骨頭現形記實作
圖17. 骨頭現形記作品
圖17. 骨頭現形記作品

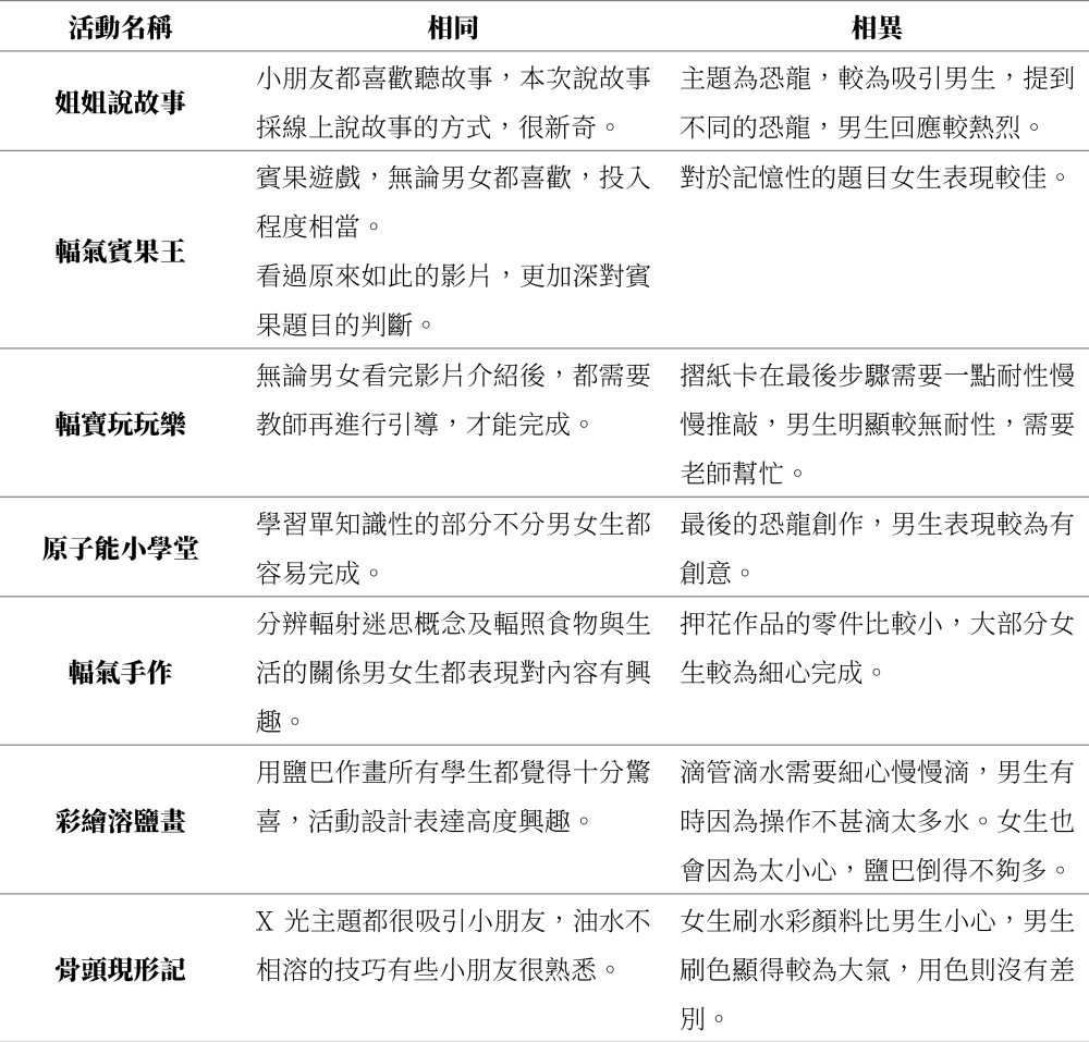
伍、男女生表現異同性分析

原子能科普活動進行時,男女生表現異同性如表3。

表3. 男女生表現異同分析表

表3. 男女生表現異同分析表

由上述分析,在原子能線上科普活動(如圖3)設計上無論男女,都很吸引小朋友,搭配上手作活動,雖然女生的作品表現整體較佳,男生並未減低其對活動的興趣。

陸、結論

一、利用繪本故事引起學生的求知動機。

低年級的學生喜歡聽故事,設計教學活動時利用繪本故事引起學生學習原子能的動機,透過聽故事活動讓學生覺察能源與生活關聯性,能源的重要性。

二、簡化生硬的原子能知識,以實際範例介紹容易理解。

除了影片中介紹的鬱金香和聖誕紅輻照植物改良品種外,可以加以補充其他的輻照食品讓學生認識,食品透過輻照可以消除食物上的細菌、病毒或蟲類,達到食品保藏、抑制發芽、延緩果實成熟、增加產量等效果。學生更容易懂了。

三、有趣好玩的操作課程,探索科學更有樂趣。

學生最喜歡動手做,特別是從實作的過程當中,做中學,又結合美勞課程,讓學習更富有趣味性與多元性,原來科學與生活息息相關,有趣又好玩。

四、未來可以增加校外教學實地參訪。

將來可實地帶學生參觀核電廠、核能研究所,將原本不易理解的能源知識,透過參訪活動實地踏查,不再只有從影片、書面資料、老師口頭講述獲得資訊,有助於學生更加認識能源。



黃真瑱
臺北市立金華國民小學教師
蘇萬生
國立臺灣科學教育館薦任編輯

致謝

感謝行政院原子能委員會提供原子能線上科技科普研習活動。

參考文獻

[1] 教育部(民107)。十二年國民基本教育課程綱要國民小學-生活課程。

[2] 教育部(民109)。十二年國民基本教育課程綱要議題融入說明手冊。


本文引用格式:黃真瑱、蘇萬生(2023)。國小生活領域課程融入原子能線上科普活動之實踐。科學研習62(2),82-91。