文/黃國展、黃琴扉、洪振方
前言
108課綱以學生為學習的主體,希望能透過激發學生對於學習的渴望與創新的勇氣,使學生成為具有社會適應力與應變力的終身學習者。其中,108課綱課程發展的「核心素養」主軸,包含了「教」與「學」,期待藉由教學的學習過程(蘇子珺、黃琴扉,2019),使學生學習到具備問題理解、思辨分析、推理批判的系統思考與後設思考素養,並能行動與反思,進而有效處理及解決生活(108課綱資訊網,2022)。因此,開發適合小學的自然科學教材與教案,將是未來臺灣基礎科學教育領域的首要任務。
本活動的設計,是透過從「5E探究教學」、「STEAM教學策略」雙主軸進行自然探究課程之規劃,並以實際生活中問題解決為目標導向開發的簡易活動,期待能提供教師未來從事相關自然科教學課程時的多元素材,且在實務課程教學過程中,能活用5E 教學模式,分別為:投入(Engage, E1)、探索(Explore, E2)、解釋(Explain, E3)、精緻化(Elaborate, E4)、評鑑(Evaluate, E5)共五個階段進行探究式教學(Bybee & Trowbridge,1990)。
STEAM 最早是在 1986 年美國國家科學基金提出 STEM 教育計畫,為要培育科學、工程相關領域人才, 2011 年美國 Georgette Yakman 再提出在 STEM 中加入"Art",變成 STEAM。其中"A"轉化成為廣義的美與人文素養的養成。STEAM 是英文 Science(科學), Technology(科技), Engineering(機械/工程), Art(藝術), Mathematics(數學)的簡稱,STEAM為結合五項學門的跨領域教學架構,讓學生在數學及科學邏輯的基礎上,藉由科技、工程及藝術的應用,來學習科學與技術內涵(陳冠宏,2018)。 本教學活動設計,針對「自製化石」進行教學設計,在模擬化石的課程之前,講師會先針對化石的形成進行講解與說明,要形成化石須滿足以下的保存條件:
一、具有堅硬的部分。
生物死亡後,骨頭、牙齒、或幾丁質等堅硬的部分,比 較容易形成化石,但在特殊的情況下,柔軟的部分也會形成化石。
二、迅速的掩埋。
通常生物的死亡,是由自然死亡和災難死亡所造成,迅速的掩埋可以避開瞬間的破壞,而完整的保留下來。
三、時間因素。
生物腐爛與石化作用都需要時間,因此生物死亡後必須經過長時間的掩藏,才能與沉積物固結成岩,最後形成化石(臺南左鎮化石園區網站,2022)。
本活動符合5E學習理論與STEAM概念之教學模式,包含以下特色(如表1):
表1. 5E各階段教學特色重點模式(許國忠,2020)

本文進行的課程是期待以提升學生實際問題解決能力為目標而進行設計,透過生活中的情境改良一般食譜式的教學模式,使用簡單可取得的器材帶入教學及實作,課程之詳細內容於下面進行說明。
使用器材與步驟
一、器材: 燒石膏粉一包、彩色黏土一包、盛裝水之量杯、筷子、塑膠碗、電子秤、玩具化石模型(恐龍或菊石或貝殼等代表性生物模型均可,輪廓清楚明顯的最好,如下圖1、2、3、4、5)。

圖5. 菊石、恐龍玩具模型
二、使用1節課時間就可以完成的完整實驗教學過程與實驗步驟
(一)共同討論出所要探究的主題 老師先請學生想像化石可能的樣子,引導學生觀察與發現問題。在自製化石翻模前,老師先請學生發表化石是什麼?引導學生觀察、思考並提出問題(例如:化石是石頭變的嗎?化石的外觀通常是什麼樣子?要埋在哪種地方才容易變成化石?要怎麼做才比較容易形成化石?)。
(二)器材介紹與觀察 進行實驗前,待各組領完器材後,請他們觀察這次實驗使用的材料(燒石膏、水、彩色黏土),讓學生猜猜這些材料是什麼東西,再引導學生了解使用石膏硬化的條件與使用彩色黏土的理由。
(三)實驗進行與記錄 示範一次實驗給學生看,請各組開始動作,試試看怎麼樣才能成功做出化石翻模的模型,不管成功或失敗都要記錄每次加的燒石膏與水的量。
(四)問題解決思考 在操作過程中,許多學生的化石翻模的水與燒石膏混合會有很多不相同的比例(由此可見,水與燒石膏粉的比例為主要的操縱變因);此時,教師必須引導學生進行問題解決、變因控制討論,以及各種誤差存在的可能性,找出最適合化石翻模的燒石膏與水的混合比例。
(五)結果討論 操作完後,請各組派人上台分享自己化石翻模成功的配方與實驗過程所遇到的問題並寫在黑板上,來看看大家是如何配製這個化石翻模的。最後老師再根據學生提的問題進行討論與解答。
(六)本次實驗之步驟
1.取一小團彩色黏土揉成圓形塊狀,並用力壓至塑膠碗中,使黏土能夠平貼在碗底。
2.拿取化石玩具模型用力壓入黏土之後,再把化石玩具模型取出,使黏土呈現化石玩具模型的外觀,此為化石翻模的陰模(如下圖6)。

圖6. 為(1)與(2)示意圖
3.使用磅秤(或電子秤)量取80公克的燒石膏粉和60公克的水,其中(燒石膏:水=4:3),加入杯中混合在一起,若水量比較多則硬化時間會變長。
4.使用筷子在碗中快速且連續攪拌60秒至80秒。
5.將半凝固狀態的石膏與水混合液體倒入事先已經印好模型的碗中(如下圖7)。

圖7. 為(5)示意圖
6.等待約10~15分鐘,石膏可凝固。
7.把塑膠碗快速倒置,彩色黏土和石膏就會一起掉出來,撥開黏土即可完成化石翻模的模型(如下圖8、9),若還有時間還可以幫石膏塗上專屬色彩。

圖8. 為(7)示意圖

圖9. 為恐龍化石模型翻模成品
實驗原理和概念
一、本活動的主要概念
透過熟石膏(CaSO4· 0.5H2O)加水後又會轉化為生石膏(CaSO4· 2 H2O),加水後的熟石膏具有可塑性,轉化為生石膏後會硬化,利用這一原理,我們可以用來製作化石翻模。
二、符合化石形成的保存條件(臺南左鎮化石園區網站,2022)
具有堅硬的部分(塑膠製化石玩具模型)。
迅速的掩埋(使用加水後的熟石膏具有可塑性)。
時間因素(加水後的熟石膏,經過約10~15分鐘,可凝固轉化為生石膏後硬化)。
表2.5E教學模式與STEAM探究實作統整表

表3.STEAM概念參考實作教學內容(Maeda,2013)

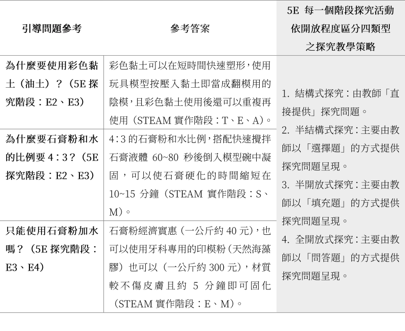
從表2與表3得知,當5E科學探究原理融合應用於STEAM實作課程,可探索的問題延伸及對應的教學策略,下表4提供部分可探索的延伸問題,以教師們引導學生討論:
表4.化石翻模課程可探索的延伸問題:

※實驗注意事項※
燒石灰粉為弱鹼,在與水的反應過程中均屬於較為安全的化學藥品,但實驗結束後,還是必須提醒學生洗手,並提醒學生勿將化學藥品放置口中食用。
結語
本教學活動的設計,是利用生活中容易取得的材料,進行一項簡單的化學反應了解化石形成的過程,並透過5E探究教學策略原理的引導,協助教師深化STEAM實作的教學意涵;透過化石翻模製作教學,讓學生學習觀察事物及學習提問,也能進一步協助教師了解不同類型的探究活動所需時間會有差異,若以結構型探究的時間最短,半結構探究時間居中,開放式探究所需時間最長。
本課程適合國小高年級學生操作,發現學生經由實際動手製作化石模型的過程可以真正了解化石形成過程所需要的STEAM實作學習元素本質,而在教師層面,教師使用可依教學內容概念的難度和教學授課時間長短選擇所要進行的探究類型。此外,可從考古學家的職業帶入及延伸,事先調製好石膏與水的混合液,用紙杯裝著,在硬化的過程中丟入恐龍或菊石玩具模型,等待石膏硬化後,撕開紙杯後就猶如一個一個的石頭般,就可以讓學生親自拿著小鏟子與小槌子挖掘出屬於自己的化石,既可了解考古學家的日常挖掘工作,也能了解化石產出的過程。