氣候是長期天氣(大氣)現象的統計,這種天氣(大氣)現象的統計會隨時間而發生變化,其變化即是氣候變遷,且可用不同的時間尺度來衡量。以長的時間尺度來看,從46億年地球誕生以來,氣候長時間都在改變,例如:距今三億五千萬至三億年左右的古生代石炭紀,大氣中氧及二氧化碳含量均較各地質時代高出很多,致使蕨類植物十分繁盛,埋覆地下後在全世界形成大量的煤層,石炭紀也因此而命名。
以短的時間尺度為例,距今二百萬年以來的第四紀,有四到六次氣候寒冷的冰河期,最近一次一萬年前才結束。但目前我們談的氣候變遷則以百餘年來(工業革命以來)的氣候變遷為主。大部分的氣候變遷為逐漸改變,但也有急遽變化者,例如地史中白堊紀末期,由於一顆巨大的隕石撞擊墨西哥的猶加敦半島,導致全球氣候突變,使中生代繁盛的恐龍、菊石及許多生物滅絕。
氣候變遷的機制
聯合國氣候變遷綱要公約(United Nations Framework Convention on Climate Change, UNFCCC)曾經在氣候變遷對開發中國家的衝擊、弱點與調適研究中繪製氣候變遷形成、特性與威脅概念圖(圖1)。充分說明了氣候變遷形成的機制如下:
1.主要因素為二氧化碳的增加--因為自工業革命以來,人類燃燒煤、石油及天然氣等化石燃料,排放過多的溫室效應氣體(green house gases, GHG)。以及大量砍伐森林及其他天然植被,改為耕地,城市及工業區,減少了二氧化碳的吸收,也增加了地表傷害,另外人類的各種活動也增加了許多碳排放。
2.二氧化碳的增加,影響了碳循環,增強了溫室效應--產生了氣候變化的現象,包括:各地的雲層及雨量改變,溫度改變,冰山溶解,洋流活動改變。
3.氣候變遷造成各種暴雨(雪)、乾旱、颱風增加、強度增大等天然災害--造成包括經濟損失,農業損壞(如圖1),也促使疾病擴散,海平面上升,生物多樣性損害(如圖2),改變傳統生活方式等影響。
圖1. 南投山區檳榔樹受2016年1月24日降雪寒害影響,樹葉焦黃
圖2. 氣候變遷使北極地區快速升溫,北極熊可能會滅絕
圖3. 氣候變遷形成、特性與威脅概念圖
十二年國教課綱自然領域不同學習階段氣候變遷學習重點
根據教育部(2019)十二年國民基本教育課程綱要-國民小學暨普通型高級中等學校-自然科學領域中有許多和氣候變遷相關的學習內容如下:
1.國小階段(三至四年級)
1.1一年四季氣溫會有所變化,天氣也會有所不同。氣象報告可以讓我們知道天氣的可能變化。
1.2天氣預報常用雨量、溫度、風向、風速等資料來表達天氣狀態,這些資料可以使用適當儀器測得。
2.國小階段(五至六年級)
2.1生物多樣性對人類的重要性,而氣候變遷將對生物生存造成影響。
2.2人類的活動會造成氣候變遷,加劇對生態與環境的影響。
2.3人類行為的改變可以減緩氣候變遷所造成的衝擊與影響。
3.國中階段
3.1全球暖化對生物的影響。
3.2氣候變遷產生的衝擊有海平面上升、全球暖化、異常降水等現象。
3.3因應氣候變遷的方法有減緩與調適。
4.高中階段
4.1氣候變化有多重時間尺度的特性。
4.2冰期與間冰期氣溫和海平面的升降,對全球生物與自然環境會造成影響。
4.3過去主導地球長期的自然氣候變異的原理並無法用來解釋近幾十年來快速的氣候變遷情形。根據目前科學證據所得到唯一解釋是人類活動。
4.4 因應氣候變遷的調適有許多面向及方法,包含災害、維生基礎設施、水資源、海岸、土地利用、農業生產及生物多樣性、能源及產業、健康等。
5.高中階段(選修)
5.1各種不同的氣候變遷模式的研究,說明單純自然因素和加入人為因素之後的推估。
5.2氣候變遷的推估與未來衝擊充滿了不確定性。
5.3全球各地所發生的氣候變遷在程度與類型上是不一樣的。
5.4人類對地球環境變遷的因應與調適有可能避免災害發生。
氣候變遷融入課程與教學要項
氣候變遷課程融入要注意幾個要項,包括:
1.把握融入議題的主要內涵或概念
擔任融入課程的教師必須了解融入課程的內涵或概念並加以重視,才能發揮實質的效果,否則將徒具形式。例如,上述圖1氣候變遷機制圖中的概念如下:
(1)氣候變遷成因(化石燃料使用,溫室效應氣體增加。大量砍伐森林及其他天然植被,人類的各種活動增加等)。
(2)前項對氣候變化的影響(碳循環破壞,雲層及雨量變化,溫度增加,冰山溶解,洋流活動改變等)。
(3)前兩項造成的各種災害(暴雨(雪)、乾旱、颱風增加、強度增大等)和影響(經濟損失,農業損壞,疾病擴散,海平面上升,生物多樣性損害,改變傳統生活方式等)。
2.需對應各學習階段的學習重點
由上述的十二年國教各學習階段氣候變遷學習重點可知:
(1)國小階段中年級為知道天氣會產生變化。高年級要了解氣候變遷的成因,對地球環境的衝擊以及人類改變行為會降低氣候變遷的影響。
(2)國中階段課程主要說明氣候變遷的各種衝擊,及減緩與調適的重要性。
(3)高中階段則進一步說明氣候變遷的各種特性包括:人類活動造成氣候變遷,多重時間尺度,冰期與間冰期的影響,因應氣候變遷的調適的八大面向。
(4)高中選修階段則強調氣候變遷的研究,推估方法與衝擊,均充滿各種不確定性。
氣候變遷融入課程方式
1.單科融入:融入與內涵最相關的領域,最容易且適切,例如融入最相關的自然領域各個階段。
2.多科融入:氣候變遷形成及影響面向廣大,幾乎可以涉及並融入各個領域。例如可以用數學統計推估未來趨勢,社會領域健體課程推估對不同區域及經濟體的影響,健體課程可探討疾病的擴散及因應, 英語課程也可挑選氣候變遷相關字彚,適時融入各學習階段。當然更可在綜合或彈性課程中融入多個領域,要點如下:
(1)可由教師或學生主持
(2)藉學生間相互影響,引導學生思考
(3)尤其適合爭論性問題
(4)會場不要為少數人把持,人人有發言機會
(5)可先將發言要點寫下
(6)培養公共場合發言之技術
(7)學習接受他人意見以修正自己觀點
3.教師教學融入:融入教師理念,有系統或隨機進行教學活動。
4.全校課程融入:可融入校本課程(國中小)或校訂課程(高中),訂定必修或選修或團體活動。
氣候變遷融入教學時機
1.正式課程
(1)配合融入領域進行教學。
(2)配合彈性學習課程/時間進行教學,包括主題/議題探究課程、社團活動、戶外教育等。
2.非正式課程
(1)透過行政宣傳,例如週會。
(2)透過學校環境日活動,例如可利用世界地球日、世界環境日、世界海洋日、國際減災日、國際生物多樣性日等伺機宣導。建議參考行政院環保署出版:綠色紀念日,十個帶你親近地球的紀念日。
(3)透過全校性專題演講或圖書館活動:與氣候變遷的專書導讀。
(4)透過全校性學藝競賽,例如與氣候變遷相關的閱讀心得寫作或戶外教育後的自然寫作競賽。
氣候變遷融入教學方法
1.講述(演講)法
優點:經濟方便,適用於知識結構完備、概念繁多的主題。
缺點:忽略學生的認知發展及學習動機、缺乏師生間的互動、容易養成學生被動學習注重記憶的習慣。
2.小組討論法:可由教師或學生主持
優點:藉學生間相互影響,引導學生思考,尤其適合爭論性問題,會場不會為少數人把持,人人有發言機會,可培養公共場合發言之技術學習,接受他人意見以修正自己觀點。
缺點:不想參加討論或習慣沉默者失去學習機會。
3.腦力激盪法
提出問題,讓學生在短時間內提出各種解決方案,鼓勵每人都可提出多項方法(如圖4),並不批判各方法好壞,等到收集到充足的資訊後,再做優劣勢判斷以決定最佳方法,可讓學生練習如何集中思考。

圖4. 腦力激盪法
提出問題,讓學生在短時間內提出各種解決方案,鼓勵每人都可提出方法
4.價值澄清法
理念主張為並沒有所謂絕對正確或錯誤的價值(圖5)。價值是經過個人澄清、檢討的過程建立其價值體系。強調價值必須是由選擇、反省、行動所形成價值教學法的模式,步驟如下:
(1)呈現價值主題:教師呈現價值情境,引導學生思考及討論。
(2)價值的澄清:討論相關價值觀點,角色扮演策略評估並演示解決問題的方式。
(3)價值指導:引導學生兩難困境問題討論,從正反兩面探討每一個解決方式可能造成的結果。
(4)評鑑:學生選擇問題解決的方式,解釋和檢討其所選擇的答案,並付諸行動於生活中。
理念主張為並沒有所謂絕對正確或錯誤的價值,許多方案可以YES 或NO,但也可以MAYBE。

圖5.價值澄清法
5.角色扮演法
指透過故事和主題情境的設計,讓學生在設身處地的情況下,嘗試扮演故事中的事物(如圖6),然後再由團體的共同討論,及再扮演技巧的運用,幫助參與者練習各種角色的行為,以增進對問題情境的認識和洞察。設定某種情況,讓學生扮演各種角色。例如,讓學生扮演北極熊。在北極暖化,夏季延長,海冰減少環境下該如何度過夏天。台灣黑熊為什麼受傷?讓學生在設身處地的情況下,嘗試扮演故事中的事物。

圖6.角色扮演法
6.道德討論教學法
討論假設的或真實生活的道德兩難式困境故事,闡述故事的道德問題,辨明其中的道德觀點,以刺激學生對道德衝突情境的興趣,促成道德認知結構的發展。步驟如下:引起動機-呈現故事-提出兩難困境問題並分組-分組討論-團體討論-結束討論。需注意:教師不做公開報告,以免被揭露標準答案。
氣候變遷融入教學案例
筆者於2015年曾協助教育部執行「104年防減災及氣候變遷調適精進計畫」,指導新北市鳳鳴國小及臺北市福安國中發展防減災及氣候變遷調適融入式教材,兩校發展出來的教材成果如下,提供參考。
1.鳳鳴國小發展成果
鳳鳴國小發展之「防減災與氣候變遷調適教育教材」是 由曾俊凱校長帶領謝惠珠主任等四位教師組成編撰小組,發 展出以「颱洪災害」結合「氣候變遷」之內容共六個單元(如附件1〜2 ), 並以國小高年級為授課對象。透過融入式教學,融入「社 會」、「自然」與「英語」等科目之中,且依循序漸進的課 程架構(圖6),讓學生從認識颱洪災害開始,進而了解氣候變遷的 原因與影響,並了解氣候變遷的調適方法與資源永續利用的 重要性。
教材課程中規劃出許多實驗課程及活動,藉此帶領學生 從實做中學習、從日常生活中身體力行。此外,除了臺灣地 區颱洪災害的學習之外,亦增加部分的全球議題以豐富學生 視野。教材內容能符合該學習階段的學生程度,涵蓋知識、 態度與技能三面向,各單元教材亦可彈性使用,符合教師的 需要與便利性。

圖7.鳳鳴國小所發展之防減災及氣候變遷調適教材課程架構
2.福安國中發展成果
福安國中所發展之「防減災與氣候變遷調適教育教材」 是由施俞旭校長和許尤美主任主導,結合校內相關領域七位 教師協助配合,採融入式教學將防災與氣候變遷的概念或具 體目標整合至「地球科學」、「自然與生活科技」、「地 理」、「童軍」、「家政」與「健康與體育」等科目之中。 其共編寫八份教案,以在地化「社子島」區域為概念,建立 具在地化災害特性且與生活密切結合,亦能擴大延伸至全球 議題中。
福安國中發展之教材課程架構(圖7)由「氣候變遷與災害」探討至「防災應用與生活連結」,並加入「人為災害與時事」之議 題。「氣候變遷與災害」含蓋四份教案,其目的是讓學生藉 由對在地社子島的了解,再認識颱風、颱風的影響再認識防 颱與防洪措施,進而經由臺灣風災與國際風災的案例,認識全球氣候變遷對社子島、臺灣與世界可能造成的影響,並能 夠體認對氣候變遷的減緩與調適與資源永續利用的重要性。
「防災應用與生活連結」包含三份教案,其目的是從生活中 著手,讓學生學習如何在氣候變遷的影響下生存、災後生活 中的應變方式,以及認識校園生活中意外發生的原因、預防 方法和急救措施等。「人為災害與時事」則是以2015 年重大的社會議題-八仙塵燃事件為案例,讓學生認識塵 燃發生的原因、燒燙傷治療復健的歷程,並學習對病患給予 同理與支持的方式。教材目錄和融入的科目如下。
(1)颱風與防颱(地球科學)
(2)正負2度C下的社子島(生物)
(3)氣候變遷下的颱風變化與防範(地理)
(4)看見社子島(地理)
(5)水淹家園怎麼辦(童軍
(6)防災生活智慧王(家政)
(7)塵燃防災比一比(健體)
(8)校園安全打卡趣(健體)

圖8.福安國中所發展之防減災及氣候變遷調適教材課程架構
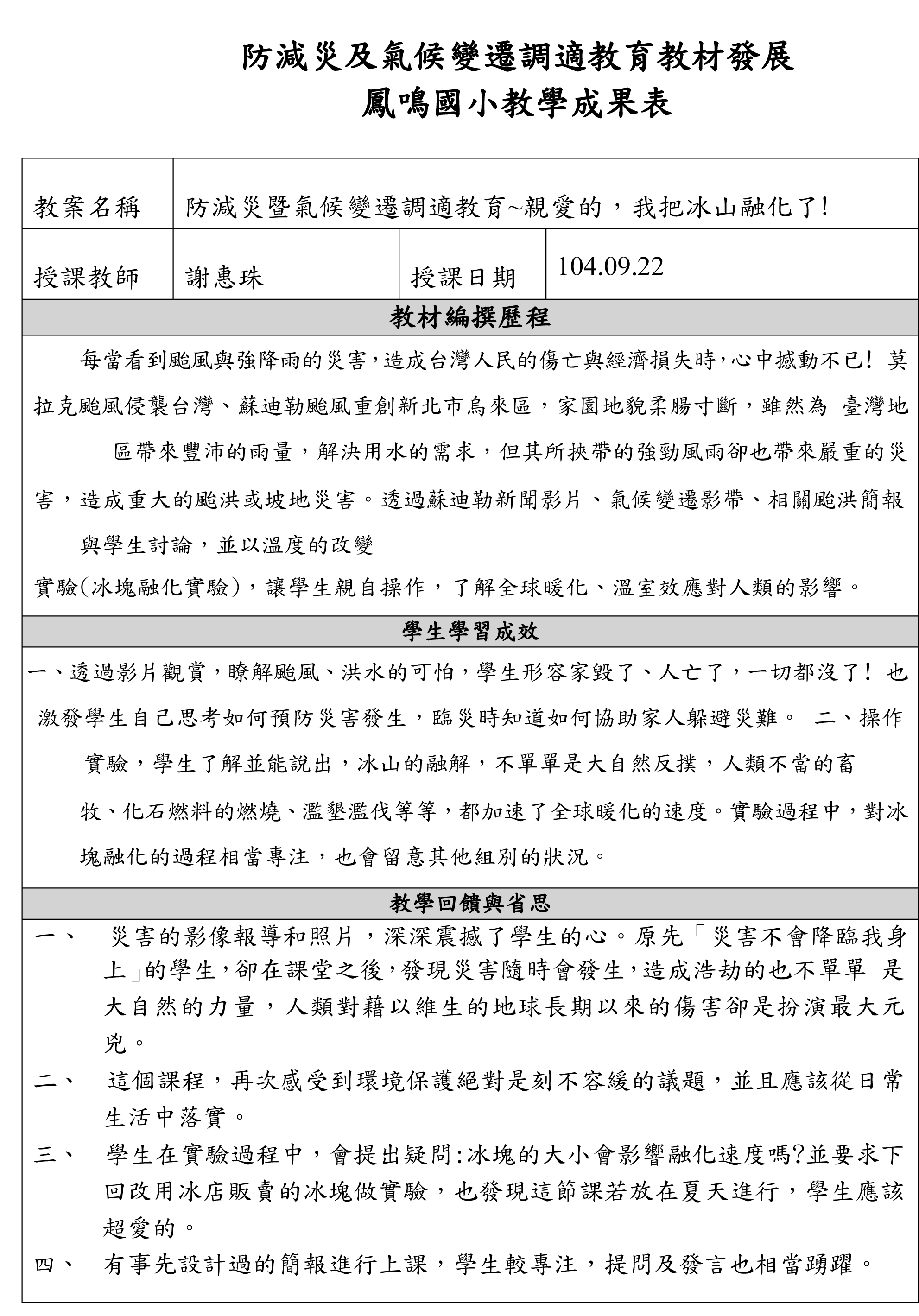
附件: 新竹市鳳鳴國小謝惠珠主任所編製教案「親愛的,我把冰山融化了!」
前所未有的氣候系統變化
附件2. 防減災及氣候變遷調適教育教材發展--鳳鳴國小教學成果表
