文∕劉淑雯、葉惠華
前言
自主行動、溝通互動、社會參與是「十二年國民基本教育課程綱要總綱」中提出的三大面向,以核心素養為主軸,希望培養的是孩子能適應現在生活及面對未來挑戰,所應具備的知識、能力與態度(教育部,2018)。
在國際間如火如荼展開的STEAM教育,強調跨領域課程、統整各學科知識與技能的教育理念,集結動手做的實踐教育與創客運動,與十二年國教相同強調教育不能只停留在知識階段,應該要培養素養。
筆者任教的藝文課由教師自主安排課程,故想嘗試以STEAM教育之內涵來設計藝術課程,藉由跨學科課程設計思維,期待有效提升學生學習態度、主動探索和問題解決的能力,並以改良課程與教學的行動研究來提升自身教學知能,達成十二年國教所強調之素養教育以及「自發、互動、共好」的理想。
十二年國教藝術領域課綱中載明:教材編選應與學生之生活經驗連結,透過真實體驗循序漸進,引導學生學習媒材、技法、構成要素、形式原理、符號概念與藝術鑑賞等知能,並鼓勵學生創意表現與多元思考(教育部,2018)。
任教學校旁有一座天橋正面臨老舊拆除的討論,以此為起點,參照符合NGSS(美國新一代科學標準)的《Eureka! Grade 3–5 Science Activities and Stories》,所收錄利用科學家傳記繪本引領學童進入科學領域的教案設計,透過生活經驗討論、繪本導讀提問、製作模型等課程活動,企圖讓學生了解「結構和功能」-物體的形狀或結構決定了它的許多特性和功能,透過橋梁力學的討論,認識自然領域中的「力與運動」,並運用多元的技法來設計思考進行藝術創作,以及認識女性科學家和科學家堅持到底的特質。
壹、教學目標與活動
因應我國十二年國民基本教育課程綱要之素養、跨領域課程設計的需求,本次教學活動參考《Eureka! Grade 3–5 Science Activities and Stories》(Donna Farland Smith、Julie Thomas,2018)中的《Scientists and Engineers Are Persistent- Learning About John Roebling》內容進行STEAM教學設計,透過繪本閱讀與實作過程,認識科學家的堅持不懈的精神與橋梁構造與力學。
一、 教學對象與目標
國外該教案原對象為國小三至五年級之學生,而本次教學對象為桃園市國小六年級學生,因年紀增長,故針對國外教案進行加深加廣,希望透過此「我是橋梁建築師」課程促進學生彼此合作,相互腦力激盪,運用科學家堅持不放棄的精神挑戰能承重的橋樑設計。
本課程所選定的繪本為科學家傳記家繪本《The Brooklyn Bridge: The story of the world's most famous bridge and the remarkable family that built it.》,內容描述羅布林一家為了建造布魯克林大橋所遭遇的困難與付出的心血,以及女性艾米莉·羅布林在其中的貢獻。另利用介紹橋梁工程的知識繪本《哇!驚奇工程知識繪本4 世界橋梁》製作教師自編講義。
教學目標共有五個:
(一)能認識女性科學家
(二)能說明「堅持不懈」的人格特質
(三)能了解基礎橋梁構造
(四)能了解橋樑力學
(五)創造一座能承重二公斤的紙製模型橋
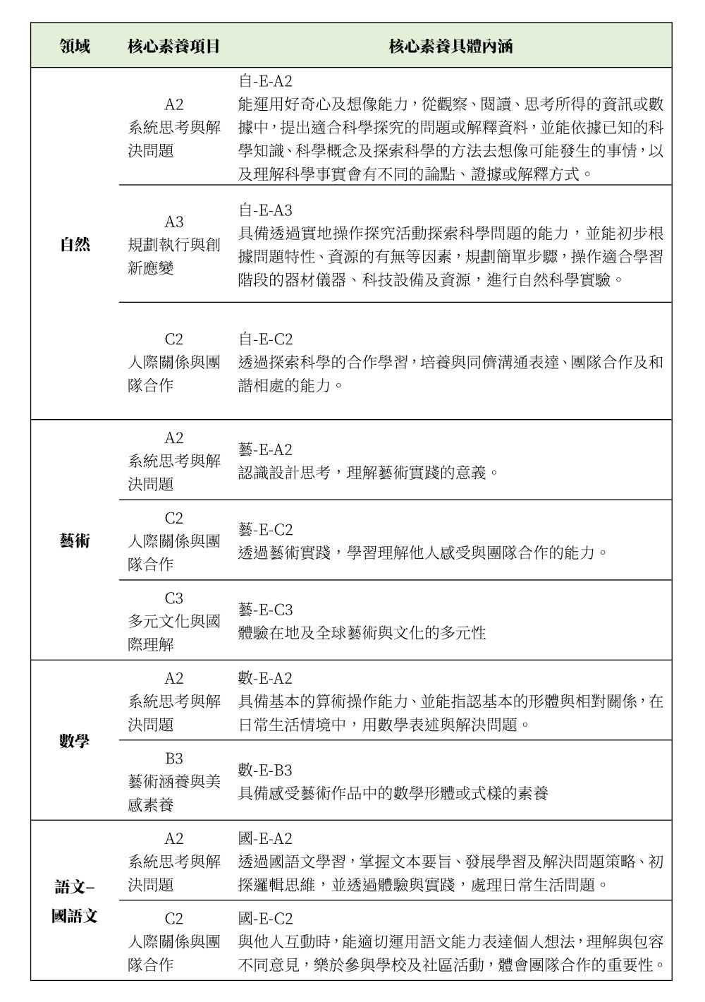
表1. 「我是橋梁建築師」課程核心素養
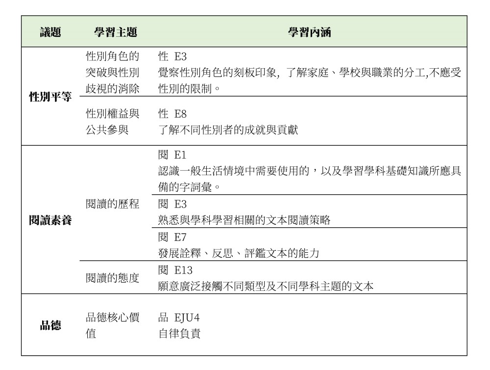
表2. 「我是橋梁建築師」課程與12年國教議題融合
表3. 「我是橋梁建築師」課程與SDGs的連結
二、 活動設計
本課程採6E教學模式,以6個層次實施。授課時間共400分鐘(10堂課)。
(一)參與:橋梁在哪兒?(授課時間:30分鐘)
學生分享曾走過的橋樑經驗,透過生活周遭的橋樑討論橋梁的功能性。
1.教師提問:
(1)生活中曾看過、走過哪些橋?長什麼模樣?
(2)認一認照片裡的橋在哪裡,並說出功能性(參看圖1)
2. 小組討論與發表:
橋有哪些形式與材質?(參看圖2)
3. 教師統整:
橋的形式與材質,與搭建地點、功能有相關性。

圖1. 本校附近的橋樑

圖2. 桃園在地橋梁
(二)探索:橋梁好難蓋?(授課時間:50分鐘)
閱讀繪本《The Brooklyn Bridge: The story of the world's most famous bridge and the remarkable family that built it.》,探索布魯克林大橋製作過程中所遭遇的困境與解決方法,體會工程師堅持不懈的精神。
1.繪本導讀
約翰·羅布林提議要蓋一座橫跨東河的橋,但大多數人認為這是不可能的;當他完成設計稿並成功說服投資人時,他卻去世了。兒子華盛頓.羅布林接手布魯克林大橋的建造,遇到投資人的不信任、工人陸續死亡、沉箱病導致癱瘓等打擊。華盛頓的妻子艾米莉.羅布林接手橋梁建造,卻因女性身分受到質疑。他們陸續解決了施作工人、纜繩斷裂等其他困境,直到1883年通車,共花了十四年建造。

圖3. 本課程之科學家傳記繪本封面
2.提問(競賽制,兩兩PK,速度快者勝):(參看圖4)
(1)1883年開通,連接紐約曼哈頓和布魯克林之間的橋,名稱是?
(2)在約翰·羅布林的橋樑設計中必須解決哪些挑戰(設計問題)?
(3)你認為華盛頓.羅布林為什麼要接管布魯克林大橋的建設?
(4)當華盛頓.羅布林患沉箱病時發生了什麼?
(5)你認為艾米麗.羅布林在完成施工過程中面臨哪些挑戰?
(6)羅林是如何解決尋找願意在橋上做電纜工作的人的問題的?
(7) 羅布林是如何確保布魯克林大橋安全的?
(8)羅布林是如何確保布魯克林大橋美麗的?
(9)(2分題)羅布林家族因建布魯克林大橋遭遇重重困難,其中你印象最深刻的是什麼困難?怎麼解決?
(10) (2分題)你覺得羅布林一家人具有科學家的哪一種精神?
圖4. 學生進行提問競賽
3.教師統整
(1)約翰.羅布林認為懸索橋是他的橋樑項目的最佳解決方案。
(2)艾米莉.羅布林遭受的困境,與女性身分的關聯。
(3)堅持不懈的精神:儘管有障礙或警告,仍能持續做某件事。
(三)解釋:橋梁五大力(授課時間:60分鐘)
小組利用課桌椅、塑膠鎖鍊、衣架與紙板搭建吊橋,並討論橋梁重要結構與其所承受的力。
1.搭建模型:(參看圖5)
選擇3位學生,利用椅子、繩索、曬衣架、紙板搭建懸索橋,並分段測試橋樑模型的強度。其餘同學觀察橋樑變化。

圖5. 搭建吊橋
2.小組討論與發表:(參看圖6)
(1) 橋梁會承受哪些方向的力?
(2) 這些力對橋樑會產生哪些影響?
(3) 橋樑基柱的穩定度與橋樑耐重度有何關聯?
3.教師統整
介紹張力、壓力、扭力、剪力及彎曲應力,五種橋梁需承受的力。

圖6. 學生討論的答案
(四)策畫∕實作:橋梁六大款(授課時間:20分鐘)
學生閱讀擷取自繪本《哇!驚奇工程知識繪本4 世界橋梁》的教師自編講義,討論不同形式的橋樑對力的承受度。教師示範比較相同材質下,橋的形式對力的承受度。
1.自學講義:
學生閱讀講義

圖7. 自學講義,取自《哇!驚奇工程知識繪本4 世界橋梁》第4、5頁。
2.小組討論與發表:
(1) 布魯克林大橋是哪兩種的綜合體?吊橋+斜張橋
(2) 橋梁材質與橋梁長度有無影響?
(3) 橋梁型式與橋梁跨距有何關聯?
3. 教師統整:
教師操作自製教具,比較相同條件下,四種橋(梁橋、斜張橋、桁架橋、拱橋)的形式對力的承受度。(參看圖8)

圖8. 教師自製教具
(五)深化:橋梁建築師(授課時間:180分鐘)
依據之前探討出的參考方式,每組搭建紙製橋梁。
1.欣賞世界橋梁:
教師介紹國外六座具有特色的橋梁。(義大利維里歐橋、英國倫敦塔橋、英國蓋斯黑德千禧橋、法國米約高架橋、新加坡亨德森波浪橋、新加坡雙螺旋橋)

圖9. 教師自編PPT
2. 設計發想:
三人一組,學生討論後畫出設計草圖。
3. 實作:
學生利用方格卡紙,製作立體橋梁,兩側橋柱間距至少15公分、橋面離地至少8公分,並挑戰承重2公斤。
.教師在實作中提供學生形成性反饋,鼓勵學生留意自己的思考策略,而不是在測試跟重測的過程中感到灰心。

圖10. 學生實作紙製橋梁
(六)評量:橋梁好棒棒(授課時間:60分鐘)
作品介紹與分享,用評量表評估學生的作品和觀察結果,並用便利貼來回饋讚美優點:
1. 觀察與預測
學生觀察各組橋梁結構,預測是否能承重2公斤,並填寫學生互評評量表。

圖11. 學生互評評量表
2. 教師實測
教師利用2L寶特瓶、600mL寶特瓶、300mL鋁箔包,測量橋梁承重。
3. 便利貼回饋
學生填寫便利貼正向回饋給欣賞的組別。

圖12. 便利貼回饋
本研究課程實施中、後的評量,依評量時機與性能,分為兩種評量:「形成性評量」與「總結性評量」(黃光雄,2002),共有:(1)知識概念的評量:口頭提問;(2)過程技能的訓練:實際操作狀況;(3)學習態度:行為觀察、評定量表、個別晤談;(4)習得表現:作品與學習單評量。
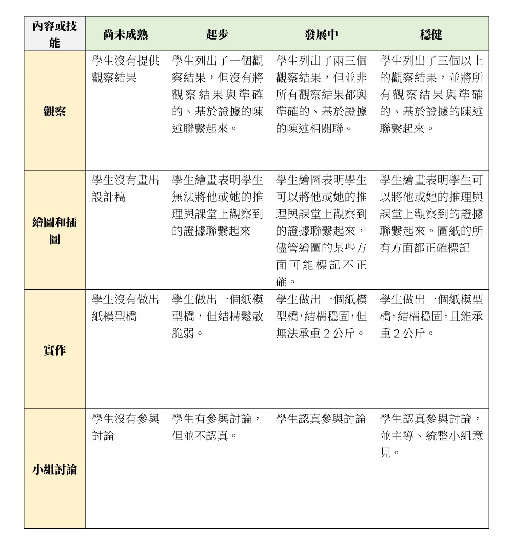
表4. 教師用評量表
貳、實施成效
本課程採「滾動式修正」,筆者前後共進行三個班級橋梁實作課程,前述課程設計唯第三個班級完整實施,故實施成效僅以第三個班級來陳述。
本課程教學目標共有五個:1.能認識女性科學家。2.能說明「堅持不懈」的人格特質。 3.能了解基礎橋梁構造。4.能了解橋梁力學。5.創造一座能承重二公斤的紙製模型橋。
一、女性科學家
學生對艾米莉.羅布林這位女性有深刻的印象。閱讀繪本中,學生對於艾米莉受到性別歧視感到訝異,並佩服她完成了布魯克林大橋的建造。橋梁實作中,筆者聽到有女同學以艾米莉自許。
二、「堅持不懈」的人格特質
繪本提問競賽中第10題:「你覺得羅布林一家人具有科學家的哪一種精神?」,多數學生能回答堅持、不放棄、努力到底等答案。橋梁實作中,第一組學生因試驗中橋梁無法承受剪力而崩塌全毀,剩餘製作時間僅餘40分鐘,明顯不足,其中一位學生說:「我們要像羅布林一樣堅持到底。」運用殘片修補,最後成功撐起2公斤。回饋單中多數能體會到「堅持不懈」的特性,例如第8組一位成員寫道:「雖然知道橋做出來後可能會塌,但我們一樣堅持要把做一半的半成品做完。」
三、基礎橋梁構造
教學中僅將橋梁分橋面、橋墩(橋柱)兩部分,學生能完成紙製模型橋,代表對橋梁構造有基本認識。課程活動「橋梁六大款」討論時,對於六種橋樑形式中的桁架橋、懸臂橋較為陌生。設計橋梁時,全採用梁橋設計,教師曾建議第6組可增桁架橋結構,但學生最後沒有採用。
四、橋梁力學
教學活動「橋梁五大力」中,學生對吊橋的變形很有反應,能仔細觀察吊橋結構與施力方向不同造成吊橋的數種變化,有學生主動說到:「橋柱要蓋穩一點,橋才不容易倒。」。可惜因教室場地空間問題,僅能擇3位學童協助教師,無法讓每個學生實際參與搭建。但學生對張、壓、扭、剪、彎曲應力的名詞解釋反應不佳,印象最深的僅有由上往下的壓力和地震所產生的剪力。學生在製作紙模型橋時會自行測試力對橋梁的影響,並進行相對應的調整。
五、紙製模型橋
學生們在教學活動「橋梁建築師」中,學生重新自由分組,每組人數限3人以下,有兩位堅持要自己單獨成組,2人的有5組,3人的有4組,全班共分為11組。學生在實作過程中均能與同組組員討論,合力解決問題,遇到問題時也能尋求老師協助,單獨成組的A同學與同桌的他組同學也能討論,唯B同學因實作課程5堂課中請假2堂課,在製作程度落差之下,有種半放棄的心理狀態。11組作品中,能成功承重2公斤的有8組;失敗的3組中,有2組可承重0.6公斤;僅B同學的作品承重0.3公斤就會變形。
六、小結
整體上在教學活動中,學生們大致上都能針對老師的提問給予回應,但在共讀繪本中因篇幅、時間太長而導致部分學生後半段分心,影響教師敘述繪本內容。學生對於科學家的「堅持不懈」的特質能夠直接說出,可知學生能夠理解繪本中的意涵。課程進行時,學生對橋梁力學、紙橋結構與美化等討論熱烈,小組合作氣氛融洽。課程結束後,教師請學生填寫回饋單,多數學生提到「團結合作」、「堅持」等用語,認為此課程十分有趣,回饋給同學的話語多是鼓勵、感謝等正向詞句,例如「加油!我覺得你們都超棒!都有為我們的橋奉獻!感恩」、「我們的橋雖然無法撐住2公斤,但我們盡力了,你們已經很棒了」、「雖然有時意見不合,但我們還是完成了」,僅一位有負面回答。有學生在回饋單空白處寫下「我覺得上完這節課後,學到了蠻多的新知識,可以學會怎麼做橋和分辨各種橋,真的很好玩,老師辛苦了!謝謝您!」。整體來說,本課程學生專注力高,互動性高,達成十二年國教所強調之「自發、互動、共好」的理想。
表5. 作品分享
圖13. 學生填寫課程回饋單
參、教學省思
一、國際視野,在地實踐
閱讀國外教案,欣賞別人是如何藉由繪本閱讀來引導學生培養科學探究能力,吸取其優點以活化自身的課程。將藝文課連結自然科學,讓學生不僅有天馬行空的想像,還多了科學、工程的理性思考。經由「動手做」反覆測試,學生對科學概念有更多的理解。由繪本導入,除創作主題外,還可以談論人文主題,例如本篇的科學家堅持不懈的精神,學生在遇到挫折時能想到繪本中羅布林一家的努力而再堅持一下,無疑讓課堂風景更美好。
此次課程實施,由學校旁老舊天橋為起點,漫談橋梁建築。若在教學活動「橋梁五大力」中增加921大地震造成的橋梁破壞圖片,學生應可對力對橋梁的影響更加有感。
二、教師教學,勿因設想太多而放棄
在教學活動「橋梁好難蓋?」中,筆者考量學生對英文繪本有恐懼感,將繪本內容濃縮設計成中文學習單,忽略了繪本教學以圖說事的本質;進行提問環節時,有的學生需要看著學習單才能回答正確。之後進行調整,他班改採投影幕全班共閱、教師口述翻譯來閱讀《The Brooklyn Bridge》;學生回答問題時,明顯流暢許多,且比前二班更多人能說出堅持、不放棄的詞句。繪本教學有其優勢,不能因英語恐懼而替代。
由於本課程教授時間在六年級上學期,學生並未學過自然領域力學、數學領域立體展開圖等觀念,筆者原本害怕學生無法完成能承重的紙製模型橋,而一度想放棄此課程。而後教導起來雖然得鉅細靡遺,有些吃力,尤其在教學活動「橋梁建築師」中,平面紙張轉成立體結構部分,學生往往因為接合點考量錯誤而失敗,導致實作時間過長、挫折感加深,但若能事先建立學生基礎造型手作能力及剛、柔性結構、展開圖等概念,實作時應可更加順利。
此課程可與班導師配合,利用晨間閱讀時間進行「橋梁在哪兒?」生活中橋梁討論、「橋梁好難蓋?」繪本共閱,以節省實際藝文課堂時間。還可以融入數學領域比例尺、英文領域單字教學等部分。
只要適當的課程引導、搭好鷹架,學生可吸收成長的範圍是廣大的,教師教學勿因設想太多而放棄。
三、學生學習,勿讓眼睛裡的光熄滅
對生活連結的橋樑討論、繪本閱讀後的提問PK賽、吊橋結構的研究…學生表現出極大的興趣及參與度,直到紙製模型橋製作時,幾位學生因失敗太多次而不耐煩想放棄,小組合作的優勢就出現了,多數因同儕鼓勵而堅持下去。
實作時二至三人一組,若都是平時較懶散的孩子,作品精緻度則不高,應強制異質性分組,由強帶弱,利用同儕力量相互激勵、截長補短。繪製草圖時應該用學習單而非隨便一張紙,學生才不會任意棄置不顧,隨意修改橋梁結構。也必須先建立學生「穩固的基柱最重要」的觀念,才不會有學生花大量時間製作橋面,橋柱僅是急就章,橋面架上去後就倒塌的慘劇。
橋梁美學方面,學生誤以為貼上圖案做裝飾即是美,對橋梁本身的線條結構沒有做精細的思考。學生設計以梁橋為主,僅2座運用斜張橋原理,變化性不大。授課時要就此部分再加以著墨。
學生對某樣事物感興趣時,眼睛裡是發著光的。如何讓學生在學習學科知識的同時,眼睛裡的光不會熄滅,是每一位教育者都要好好深思的。
肆、後續發展
考量《Eureka! Grade 3–5 Science Activities and Stories》原是針對國小3-5年級設計的教案,筆者在下學期對5年級5個班的學生進行「我是橋梁建築師」課程,調整如下:
一、 修改繪本英文部分為中文,讓學生輕易閱讀。
二、 「橋梁五大力」將全班學生分為三組,利用塑膠鍊條、紙袋提繩、打孔西卡紙,實際進行吊橋建造並測量承重。
三、 增加因地震而斷裂的橋樑視覺資料
在「橋梁好難蓋?」閱讀繪本時,學生大部分能靜心閱讀全文,提問部分也能大致答對,且對科學家的「堅持不懈」精神能明確答出。唯競賽提問問題太多,耗費太多時間,且學生易起爭執。應修正為大部分記憶性題目在閱讀過程中提問,競賽活動則提問理解性題目3題即可。 「橋梁五大力」分組實做吊橋,學生會多方嘗試解決桌面與椅子間磨擦力不足導致橋柱不穩固的問題,然而對橋面鋪設則普遍考慮不周到,15座吊橋中僅2座橋面平穩且無縫隙。
此次作品共50座橋梁,包含拱橋7座、桁架橋2座、吊橋1座、斜張橋1座、39座樑橋,學生仍以樑橋設計為主。有40座橋可撐起2公斤重的飲料罐,成功率達8成,僅1座無法支撐320公克重。139份學生回饋單中,提到堅持、團隊合作的超過5成,完全正向誇獎同學的有124位,達89.21%;有部分同學則是希望對方能夠加強某些部分(例如愛講話、不幫忙等),期望彼此能配合得更好。
有的學童甚至投入更多的熱情,例如嘗試多種紙張型態來分攤重力、運用不同材質將橋梁美化、多數組別自願帶回家加工、自備5公斤啞鈴並實測成功…。此「我是橋梁建築師」課程可順利在5年級實施教學並達成教學目標。